首页
新闻中心
卫星电视
卫星资讯
有线电视
电视产业
地面数字电视
有线高清
数字电视
高清电视
科技资讯
户户通
卫星导航
北斗
电视盒子
4K超高清
广电资讯
5G
中星9C
中星6E
IPTV
互联网电视
接收报告
江苏
辽宁
天津
广西
湖南
广东
山西
重庆
安徽
云南
湖北
河北
新疆
河南
福建
四川
上海
内蒙古
吉林
海外
北京
台湾
海南
山东
浙江
江西
贵州
陕西
黑龙江
香港
西藏
甘肃
烧友中心
阳台接收
一锅多星
大锅接收
多星多机
烧友故事
小锅接收
接收机
数码天空
Sunray4
F3高清机
openbox
DISH高清
香港有线
寰宇直播
免费机
蜻蜓机
中星九号
IPTV
艺华卫视
DBOX
hibox
AK47/iCool 2G
户户通
中九三代
中九二代
新蕾/新雷
dish 612t
dish 211t
dm800se
村村通
中星6B
AVS+高清机
openbox v5
H19战神
HD520
F3三代
器材评测
高频头
接收机
切换开关
寻星仪
新手教程
DM800
openbox
艺华直播
中九卫星
数码天空
DM500
DISHHD
华人直播
菲律宾梦幻直播
韩星5号
中星6B
中星6A
技术知识
最新参数
软件下载
有线数字电视
机顶盒
数字电视
有线电视
高清电视
首页
器材评测
接收机
器材评测
高频头
接收机
切换开关
寻星仪
接收机
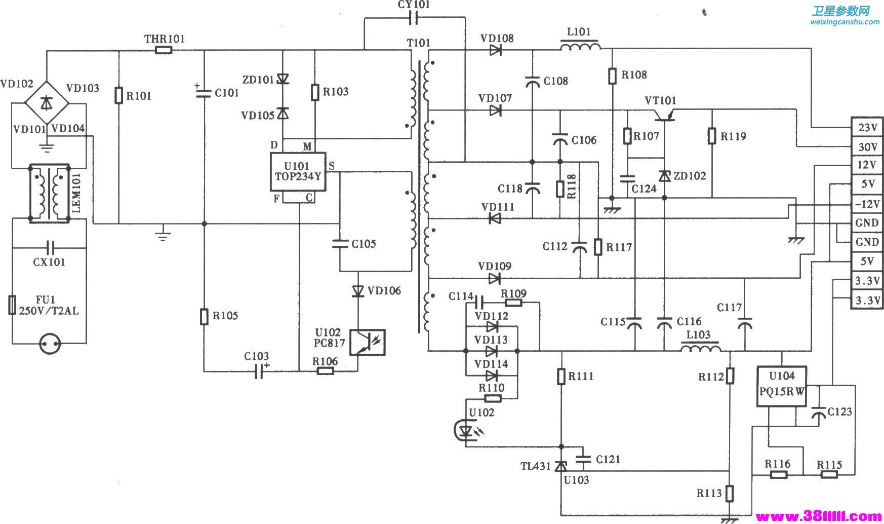
同洲DVBC2200电源图
浏览:644
发布日期:2014-11-15 17:46:13
扫码下方或搜索关注公众号“卫星参数网”,独家内幕新闻!