DM500S改DM500C
浏览:2213 发布日期:2014-07-10 09:12:43



非转载,自己设计的!
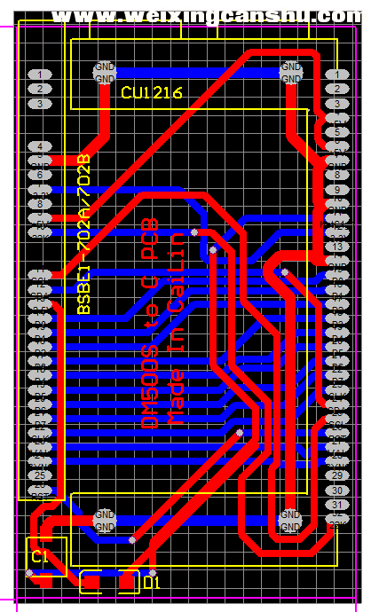
今天看到老纪改装DM500S到C,本人也研究许久,
S改C,最重要的就是A头的P头转换,
本人提供一份转接板设计图片,有兴趣的可以自己DIY!
QQ截图20130314121019.png

扫码下方或搜索关注公众号“卫星参数网”,独家内幕新闻!

卫星参数网公众号